Miami Eviction Lawyer | Unlawful Detainer & Evictions in Florida
Whether you are a landlord seeking to regain possession or a tenant responding to a notice or lawsuit, Florida eviction procedure is deadline-driven and technical. The wrong notice, the wrong party, or the wrong filing can delay the case or create avoidable liability. Revah Law helps clients navigate evictions, unlawful detainers, and other possession disputes from the first notice through final judgment and writ of possession.
Revah Law represents clients in Miami-Dade, Broward, and Palm Beach Counties, and throughout South Florida.
If you need help with this issue, contact Revah Law to discuss next steps and strategy.
Governing Florida Law
Evictions are governed primarily by Chapter 83, Florida Statutes.1 Unlawful detainer actions are governed by Chapter 82, Florida Statutes.2 Ejectment actions are governed by Chapter 66, Florida Statutes.3 Many possession proceedings are handled under Florida’s summary procedure statute, § 51.011, Florida Statutes.11
Table of Contents
- Understanding the Florida Eviction Process
- Grounds for Eviction in Florida
- The Eviction Notice
- The Eviction Lawsuit
- Unlawful Detainers
- The Role of an Eviction Attorney
- Frequently Asked Questions (FAQ) about Florida Evictions
Florida Eviction Process (Chapter 83) - Step-by-Step Timeline
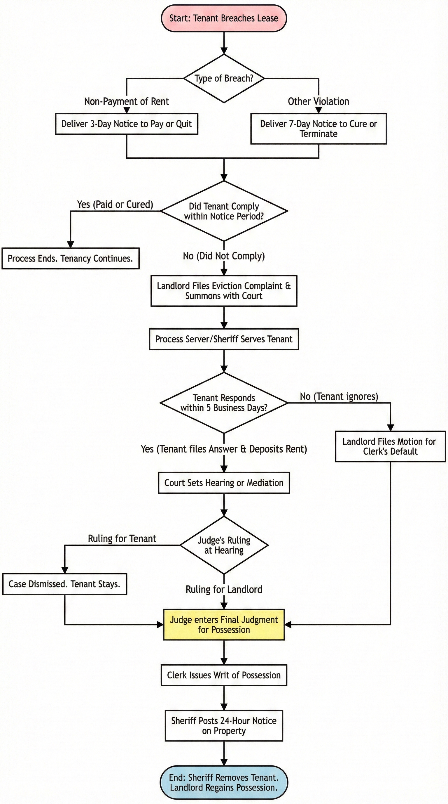
The eviction process in Florida is a legal process that landlords must follow to remove a tenant from a rental property. It is governed by Chapter 83 of the Florida Statutes. A Florida eviction lawyer can help landlords and tenants navigate this complex process. If you are facing eviction, it is important to contact an eviction attorney as soon as possible.
The landlord-tenant relationship is a legal relationship that is created when a landlord rents a property to a tenant. The relationship is governed by the lease agreement and by Florida law. Both landlords and tenants have rights and responsibilities under the law. A landlord eviction lawyer can help landlords understand their rights, while a tenant eviction lawyer can help tenants understand their rights.
It is important for both landlords and tenants to follow the law when it comes to evictions. Landlords who do not follow the law may be liable for damages to the tenant. Tenants who do not follow the law may be evicted from the property and may be responsible for damages to the landlord. A Miami-Dade eviction attorney can help you understand your rights and responsibilities. If you are a tenant facing eviction, an eviction defense attorney can help you fight the eviction.
The eviction timeline in Florida can vary depending on the circumstances. A simple eviction can take as little as a few weeks, while a complex eviction can take several months. A Florida eviction lawyer can give you a more accurate estimate based on the specifics of your case. The Florida eviction process timeline can be confusing, so it is important to have an experienced attorney on your side.

Grounds for Eviction in Florida (What Courts Require)
In Florida, a landlord can only evict a tenant for specific legal reasons. These reasons are known as “grounds for eviction.” A Florida eviction lawyer can help you determine if you have valid grounds for eviction.
The most common reason for eviction is non-payment of rent. If a tenant fails to pay rent on time, the landlord can give the tenant a three-day notice to pay rent or vacate the premises. If the tenant does not pay the rent or move out within three days, the landlord can file an eviction lawsuit. This is often referred to as a 3-day notice to pay rent or quit Florida.
A landlord can also evict a tenant for violating the lease agreement. This can include violating a no-pets policy, having unauthorized occupants, or causing damage to the property. The landlord must give the tenant a seven-day notice to cure the violation or vacate the premises. If the tenant does not cure the violation or move out within seven days, the landlord can file an eviction lawsuit.
A holdover tenant is a tenant who remains in the property after the lease has expired. If a tenant holds over, the landlord can file an eviction lawsuit to have the tenant removed. The landlord does not need to give the tenant a notice to vacate in this situation.
There are other grounds for eviction in Florida, such as when a tenant has committed a crime on the property or has engaged in other illegal activity. A Miami-Dade eviction attorney can help you determine if you have valid grounds for eviction.
Florida Eviction Notices (3-Day, 7-Day, and Other Notices)
Before a landlord can file an eviction lawsuit, they must first give the tenant a written notice. The type of notice that is required depends on the reason for the eviction. A Florida eviction lawyer can help you prepare and serve the eviction notice.
If the tenant has failed to pay rent, the landlord must give the tenant a three-day notice to pay rent or vacate the premises. The notice must be in writing and must state the amount of rent that is due. The notice must also state that the tenant has three days to pay the rent or move out.
If the tenant has violated the lease agreement, the landlord must give the tenant a seven-day notice to cure the violation or vacate the premises. The notice must be in writing and must state the specific violation. The notice must also state that the tenant has seven days to cure the violation or move out.
The eviction notice must be served on the tenant in a proper manner. The notice can be served by personal delivery, by leaving a copy at the premises, or by mailing a copy to the tenant. A Miami-Dade eviction attorney can help you ensure that the eviction notice is served properly.
Filing an Eviction Lawsuit in Florida (Summons, Defenses, Hearing)
If the tenant does not comply with the eviction notice, the landlord can file an eviction lawsuit with the court. The eviction lawsuit is a legal proceeding that is used to have the tenant removed from the property. A Florida eviction lawyer can represent you in the eviction lawsuit.
The eviction lawsuit begins with the filing of a complaint with the court. The complaint is a legal document that sets forth the facts of the case and the relief that is being sought. The complaint must be served on the tenant, who will then have an opportunity to respond.
The tenant has five days to respond to the complaint. The tenant can file an answer, a motion to dismiss, or a counterclaim. If the tenant does not respond, the landlord can obtain a default judgment.
If the tenant files a response, the court will set a hearing. At the hearing, both parties will have the opportunity to present evidence and arguments to the judge. The judge will then make a decision based on the evidence presented. The Miami-Dade eviction court is where these hearings take place.
If the judge rules in favor of the landlord, the judge will issue a writ of possession. The writ of possession is a court order that directs the sheriff to remove the tenant from the property. The sheriff will typically give the tenant 24 hours to move out before physically removing them.
Unlawful Detainer vs. Eviction vs. Ejectment
An unlawful detainer is a legal action that is used to remove a person who is in possession of a property without the owner’s consent. An unlawful detainer is similar to an eviction, but it is used when there is no landlord-tenant relationship. A Florida eviction lawyer can help you with an unlawful detainer action. What is an unlawful detainer? It is a question many property owners have.
An unlawful detainer can be used to remove a squatter, a trespasser, or a former owner who has refused to leave after a foreclosure. It can also be used to remove a guest who has overstayed their welcome.
The unlawful detainer process is similar to the eviction process. The property owner must first give the occupant a notice to vacate. If the occupant does not move out, the property owner can file an unlawful detainer lawsuit with the court.
An unlawful detainer is a summary proceeding, which means that it is a faster process than a regular lawsuit. An ejectment, on the other hand, is a regular lawsuit that can take longer to resolve. A Miami-Dade eviction attorney can help you determine whether an unlawful detainer or an ejectment is appropriate for your case.
How a Miami Eviction Lawyer Helps (Landlords and Tenants)
An eviction attorney can provide valuable assistance to both landlords and tenants in eviction cases. A Florida eviction lawyer can help you understand your rights and responsibilities and can represent you in court. An eviction law firm can provide a range of services to meet your needs.
An eviction attorney can help landlords with all aspects of the eviction process, from preparing and serving the eviction notice to representing the landlord in court. An attorney can also help landlords avoid common mistakes that can lead to delays or liability. A landlord eviction attorney Florida can be a valuable asset for any property owner.
An eviction attorney can help tenants defend against an eviction. An attorney can review the eviction notice and the complaint to identify any defects. An attorney can also raise defenses to the eviction, such as that the landlord has breached the lease or that the eviction is retaliatory. A tenant defense attorney can help you protect your rights.
When choosing an eviction attorney, it is important to select a lawyer with experience in landlord-tenant law. Look for an attorney who is knowledgeable about Florida eviction law and who has a proven track record of success in handling eviction cases. It is also important to choose an attorney who is a good communicator and who will keep you informed about the progress of your case. When searching for an eviction lawyer, consider these factors.
Frequently Asked Questions (FAQ) about Florida Evictions and Possession Cases
1. What law governs evictions, unlawful detainer, and ejectment in Florida?
Florida “evictions” are primarily governed by Chapter 83, Florida Statutes.1 An unlawful detainer action—used when there is no landlord–tenant relationship—is governed by Chapter 82, Florida Statutes.2 And ejectment—typically used when the occupant claims an ownership interest or other right to possession that requires a circuit court to adjudicate title/possession—is governed by Chapter 66, Florida Statutes.3 Florida courts emphasize that county courts lack subject-matter jurisdiction to entertain ejectment actions, so choosing the correct remedy matters.4
2. What notices are required before filing a Florida eviction?
In most residential tenancies, the landlord must strictly follow the notice requirements in § 83.56, Florida Statutes.5 The most common notices include: (a) a 3‑day notice for nonpayment of rent, and (b) a 7‑day notice for certain lease violations (either “with cure” or “without cure,” depending on the violation). If the notice is defective—or the complaint relies on a defective notice—the landlord can face dismissal and delay.6 Because eviction is a statutory, deadline-driven process, the notice is not a formality; it is often treated as a condition precedent to the claim for possession.5
3. If a tenant disputes rent or other amounts, do they have to deposit money into the court registry?
In many possession cases (especially commercial), Florida law can require a tenant to deposit rent into the court registry while the eviction is pending under § 83.232, Florida Statutes.7 Recent Florida appellate decisions emphasize that (a) a registry deposit is often mandatory absent a payment defense, and (b) defaults based on a failure to deposit generally require compliance with the statute’s procedures.8 Because the registry requirement can be outcome‑determinative (including waiver of defenses in certain circumstances), it should be evaluated early and addressed promptly.7
4. Can a landlord lock out a tenant, change locks, or shut off utilities to force a move-out?
No. “Self‑help” evictions are prohibited in Florida residential tenancies. Florida’s landlord‑tenant statute prohibits a landlord from unlawfully depriving a tenant of access, and provides for damages and fees for violations. See § 83.67, Florida Statutes.9 Florida appellate courts have treated lockouts and similar conduct as unlawful “self‑help,” and Florida courts have long recognized the concept of constructive eviction when a landlord’s conduct substantially interferes with a tenant’s beneficial enjoyment of the premises.10
5. How fast do eviction and unlawful detainer cases move?
Eviction and unlawful detainer actions are often prosecuted under Florida’s summary procedure statute, § 51.011, Florida Statutes.11 Under the summary procedure framework, a defendant typically must file an answer quickly, and the case can be advanced on the court’s calendar.11 Florida appellate decisions caution that parties should not assume standard civil timing applies in summary proceedings.4
6. When is unlawful detainer the right remedy (instead of eviction)?
Unlawful detainer is typically used to remove an occupant who entered with permission but is not a “tenant” (no lease, no rent obligation, and no landlord‑tenant relationship). Where the occupant asserts an equitable or ownership interest in the property, Florida courts have required transfer to circuit court as an ejectment action rather than adjudicating it as a county‑court possession case.12 This distinction is often litigated early, and mislabeling the remedy can cause dismissal or transfer delays.
7. When is ejectment required instead of eviction or unlawful detainer?
Ejectment is typically required when the defendant’s claimed right to possession requires adjudicating title or an ownership‑type interest. Florida’s Supreme Court has emphasized the jurisdictional divide: ejectment is not a county‑court eviction substitute, and the wrong forum can render a judgment void.4 Ejectment claims are governed by Chapter 66, Florida Statutes.3
8. Can landlords recover “double rent” for holdover tenants in Florida?
Florida statutes provide remedies for holdover tenants depending on the type of tenancy. For many residential rentals, § 83.58, Florida Statutes authorizes double rent for the period a tenant refuses to surrender possession after the rental agreement expires.13 For certain nonresidential tenancies, § 83.06, Florida Statutes provides a statutory “double rent” remedy upon refusal to deliver possession at the end of the lease term.14 Whether these provisions apply depends on the facts, the lease, and the statutory category.
9. What should I do if I receive an eviction summons or a demand to vacate?
Treat the timeline as urgent. Because eviction and unlawful detainer can proceed under summary procedures with short response periods, delay can lead to default and rapid issuance of a writ of possession.11 A lawyer can help evaluate notice defects, registry deposit requirements, jurisdictional issues (eviction vs. detainer vs. ejectment), and practical resolution options.
Testimonials
-
“I used this law firm to advise me on commercial closings and landlord-tenant law. These attorneys are knowledgeable and efficient.”- Bryan S.
-
“Phil and his team were very professional and helped me throughout each step of the process. The case had a hearing that included the tenant in court. Phil was able to professionally state my case and quoted statutes that ended with a judgement in my favor.”- Brandon H.
-
“Due to the lawyer’s efforts, we ended up settling the lawsuit and recovering possession of both eviction properties within 3 weeks of filing both cases.”- Naomie O.
-
“I had an unlawful detainer case and he got the job done.”- Jason M.
-
“I used this law firm to evict my tenant on Hollywood Beach. They were running an daycare business out of the apartment we rented and they were subletting.”- Alexander K.
-
“One of my colleagues called this firm for information on doing a residential eviction for a single family home she rented in Hollywood, FL.”- Nicolas W.
-
“The staff at Revah Law were all very professional and responsive throughout the process.”- Otoniel L.
-
“Phil is an excellent attorney - precise, informative and very honest!”- Paul L.